欢迎光临优米app下载ios网站(www.hhxxfw.com)
联系我们
交通指南
|
加入收藏
|
优米网官方下载安装
医院简介
医院环境
医院画册
医院动态
医院新闻
医疗动态
专科专家
专科介绍
专家介绍
省市名中医
就医指南
专家门诊表
专病门诊表
就诊流程
交通指南
名医堂出诊表
科研教学
继续教育
住院医师培训
全科医师培训
科研
学会工作
教学
护理园地
工作动态
获得荣誉
中医护理
专科护理
教学科研
天使之声
读书交流
网络医院
网上医院
检验结果咨询
中草药咨询
护理咨询
体检咨询
健康教育
党建文化
党建文化
党史学习教育
二十大专栏
不忘初心牢记使命
工团活动
尊老·敬老·爱老
优米娱乐有限公司官网电话
优米娱乐有限公司官网电话宣教基地
米优最新版本就在你身边—健康科普
nba优米直播
医院文化
院务公开
最新公告
政策文件
网上评议
电子院报
护理园地
工作动态
获得荣誉
中医护理
专科护理
教学科研
天使之声
读书交流
当前位置:
首页
>
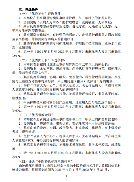
2022 年“5.12”护士节活动方案
阅读数(4742次)
2022 年“5.12”护士节活动方案
发布人:网站管理员 最后更新时间:2022年4月10日
app优米