当前位置: 首页>医学科普
耳部全息铜砭刮痧是在耳部全息理论和李氏虎符铜砭刮痧的基础上,使用与人体达到很好共振频率的黄铜制作的刮痧板,作用于耳部相应穴位,用“徐而和”的手法在耳部进行刮痧。...
癫痫,俗称“羊癫疯”或“羊角风”,是一种由大脑神经元突发异常放电引起的短暂大脑功能障碍的慢性神经系统疾病。患者常面临反复发作的困扰,因此,掌握正确的急救措施和预...
痤疮,这个青春时期的“常客”,虽然随着时间推移大多会逐渐消退,但它却可能留下恼人的“后遗症”——痤疮疤痕。这些疤痕不仅影响外貌美观,还可能给患者带来心理上的困扰...
脊柱侧弯,通俗来说就是我们的脊柱从前或后(一般是站立的时候)看,向一侧发生了偏歪,可伴有驼背、身体旋转等脊柱变形的情况,常常表现为高低肩、腰背痛、长短腿、活动不...
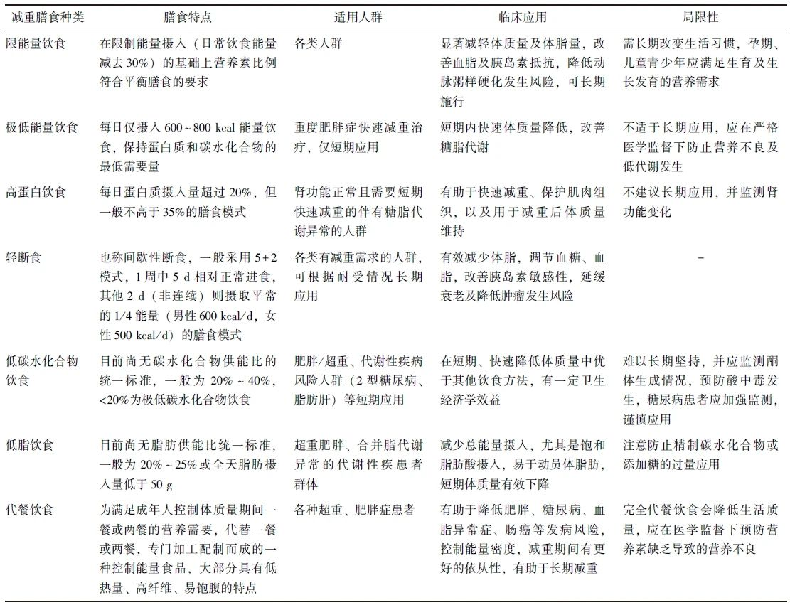
经过了冬三月和春节的小美好,很多人的腰围在不知不觉中又宽了不少。体重的逐渐增加,肥胖的小烦恼也随之而来。肥胖症的定义 世界卫生组织()将肥胖症定义为...
现代快节奏的生活中,碎片化睡眠已成为许多人面临的困扰。您是否有过这样的经历:夜晚频繁醒来,或者因各种事务只能短暂小憩,难以拥有完整、连续的睡眠时段?这便是碎片化...
流行性感冒是由流感病毒引起的急性呼吸道传染病,冬春季高发,潜伏期短、传染性强、传播迅速、发病率高。 中医讲究“治未病”,即在疾病发生之前进行预防。对...
冬季,寒邪凛冽,高血压也随之进入高发期。低温使人体血管收缩,血压犹如起伏的浪潮,极易升高。 中医认为,寒主收引,身体一旦受冷,血管便会收缩,进而引发...
电子结肠镜检查,作为一种能够直观察看肠道内部情况的医学检查手段,在肠道疾病的诊断、预防和治疗中发挥着不可替代的作用。普通肠镜与无痛肠镜的区别感受不同 ...
随着饮食结构的变化、生活习惯的改变,胆囊结石的发病率呈现逐年上升的趋势,影响着人们的生活质量。微创保胆取石以其独特的优势,成为了众多患者的新选择。胆囊结石的危害...
在中医经络的奇妙世界里,曲池穴占据着重要的一席之地。曲池穴是手阳明大肠经的合穴,具有清邪热、和气血、祛风湿、利关节、调肠胃的功效。 曲池穴是临床治疗皮...
在快节奏的现代生活中,女性朋友们在追求事业与家庭平衡的同时,往往容易忽视自身的健康需求。盆底功能作为女性健康的重要组成部分,其健康状况直接影响着女性的生活质量和...
冬春季流感肆虐,身边感冒人也不少,不单是连续打喷嚏和流鼻涕,如果还存在眼痒等症状,可能就不是单纯的感冒了,而是过敏性鼻炎。因此,早期快速识别两种疾病,精准治疗,...
医理论中,脾胃被视为后天之本,其性属土,喜温恶寒,喜燥恶湿。老年人由于脏腑精血亏虚、气血运行不畅,加之寒冬时节人体阳气收敛,脾胃运化功能减弱,极易出现食欲缺乏、...
眼部带状疱疹 带状疱疹是由水痘带状疱疹病毒侵犯脊髓神经根引起的感染性疾病。它的临床表现以红斑水疱为主,而且伴有疼痛,在身体的任何部分都可以发病,常见...
老年性痴呆,又称阿尔茨海默病,是一种起病缓慢、以认知功能逐渐退化为特征的神经退行性疾病,常见于65岁以上的老年人。这种疾病对于患者和家人的生活造成重大影响,因此...
春节假期,许多人会选择相约去滑雪。滑雪不仅能让人享受速度与激情,还成为一种生活方式和社交活动。无论是高山滑雪、单板滑雪,还是自由式滑雪、越野滑雪、跳台滑雪,这些...
寒冬时节,万物潜藏,正是养生的黄金时机。心力衰竭患者的进补与调养尤为重要。由于心脏功能脆弱,不当的养生方式会加重心脏负荷,而科学合理的养护则能助力患者增强体质,...
咳嗽是流感后常见的症状之一,它既是身体自我保护机制的反应,也可能是流感病毒或其他并发症引起的持续不适。其症状多样,常表现为干咳或伴有痰液,喉咙疼痛、胸闷、气短等...
俗话说,“每逢佳节胖三斤”。春节期间,外出旅游、亲友聚会都少不了美食陪伴,大快朵颐的同时,体重又偷偷增加了不少。想不想实现“瘦三斤”的目标?快试试下面的攻略吧。...